学校首页
English
导航
首页
学院概况
学院简介
历史沿革
组织结构
现任领导
学院文化
学院荣誉
党建工作
组织建设
队伍建设
思想建设
工作动态
师资队伍
师资概况
学术团队
导师介绍
硕士生导师
博士生导师
教师介绍
正高级
副高级
中级及以下
人才培养
本科生培养
硕士生培养
博士生培养
留学生培养
科学研究
学术活动
科研动态
科研成果
实验条件
合作交流
国际会议
国际平台
国际交流
学生工作
创新实践
就业指导
心理健康
资助管理
校友工作
校友动态
校友影集
校友基金
校友信息
英才招聘
学院简介
学术团队简介
人才引进政策
团队招聘信息
招生就业
专业介绍
学院形象宣传片
学校招生宣传片
典型就业案例
黑龙江省造船工程学会
学会简介
学会动态
当前位置:
首页
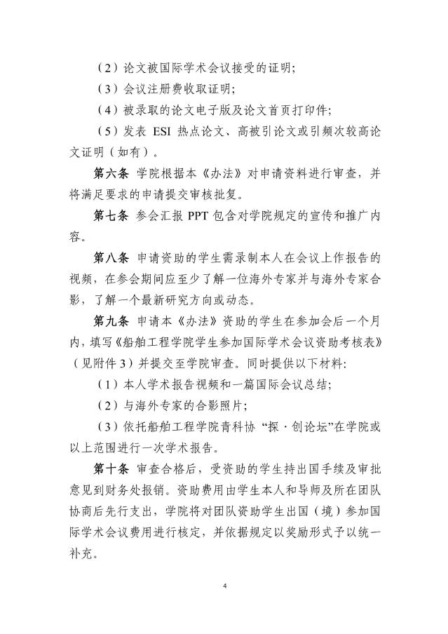
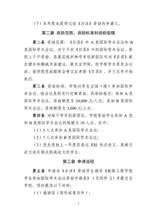
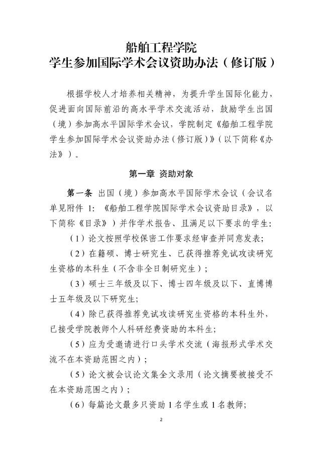
通知公告
通知公告
工作通告
学术活动
教务公告
行业动态
关于印发《船舶工程学院学生参加国际学术 会议资助办法(修订版)》的通知
发布时间:2026-04-02
浏览次数:
10
0451-82519910
版权所有 © 2015 哈尔滨工程大学船舶工程学院 管理维护:船舶工程学院
地址:哈尔滨市南岗区南通大街145号哈尔滨工程大学船海楼 技术支持:信息化处 邮编:150001
官方微信平台